超級台中!重劃再重劃:THRUtopia 穿托邦
成功大學建築系 NCKU Arch
Option Studio 2017 Spring
設計者:莊智珩 王美霽

台中市的重劃區大量仰賴汽車與公路交通,以服務豪宅大樓、別墅、巨型購物娛樂中心、大型公園等空間。如此的低密度使用,需大量開發原本田野環境,而引入的穿越型交通,對於日常行人的街道生活無益;所培養出仰賴汽車的習慣,對於無法負擔大量私人車輛交通的舊市區住商活動,更是雪上加霜。
新一批重劃區(13, 14, 水湳經貿園區,捷運機場重劃)等地,大多規劃為低密度住宅區,均仰賴環中路服務其交通,預計提供十三萬人居住;在目前少子、高齡、經濟停滯的社會趨勢之下,要讓台中新增大量人口,已是極度樂觀的估計;而預測這些人口都能負擔低密度住宅的高檔房價,顯得更難以想像。
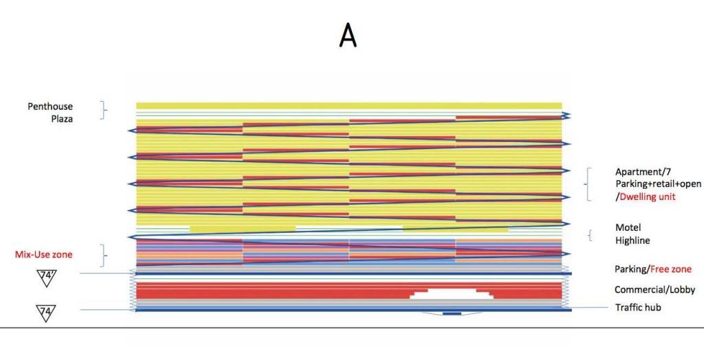
「穿托邦」計畫,一方面配合台中高度仰賴汽車的生活方式,與環中路高架橋直接結合;另一方面提出四排巨型結構,容納不只是十四期、還包括其他目前台中重劃區的所有計畫人口居住生活。如此高密度的空間利用,垂直整合高效率的生活機能,創造出不落地的重劃區,是對應目前低度無效開發方式的建築抵抗。





發表留言